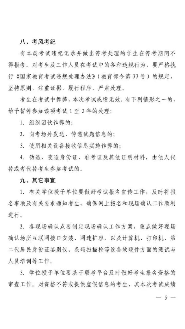
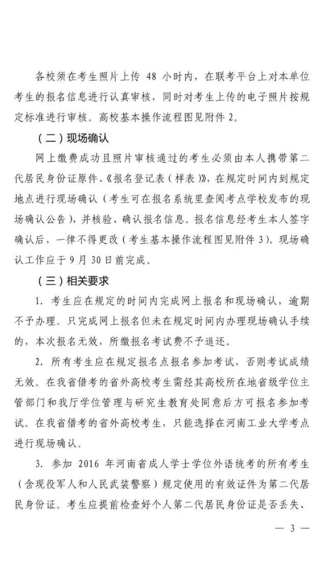
pg游戏电子模拟器
搜索:
首页
学院简介
新闻公告
党建工作
招生工作
培训工作
教务管理
办事指南
党员学习园地
组织机构
机构设置
现任领导
学院新闻
通知公告
党建工作
招生专业
专业介绍
项目介绍
培训动态
学员风采
教务管理
联系我们
党史学习教育
党纪学习教育
学习贯彻二十届四中全会精神
通知公告
当前位置:
首页
>>
新闻公告
>>
通知公告
>>
正文
关于2016年学位英语统一考试报名工作的通知
2016-08-26 00:17
教务科 省教育厅办公室
[
文章下载
] [字号:
大
中
小
]
打印
收藏
上一条:关于举办硕士研究生考前辅导班的通知
下一条:关于哈商大2016届毕业生核对学籍信息的通知
【
关闭窗口
】
招生咨询电话:0371-65765051 65765619 65765511
版权所有:pg电子(中国模拟器)官方网站
地址:郑州市金水区北林路16号
友情链接 :
河南省教育考试院
|
河南省教育厅
中国职业教育与成人教育网
|
教育部职业教育与成人教育司